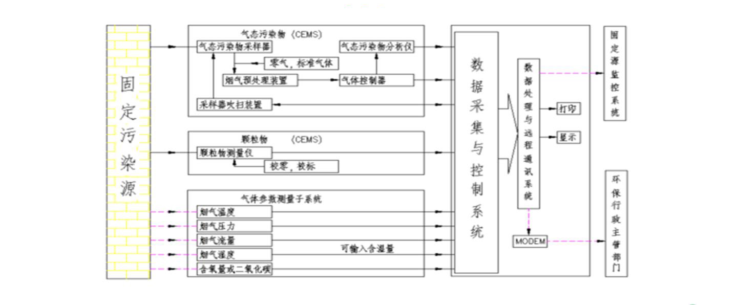
系统,采用世界先进在线分析技术与中国环保监测技术相结合,依托公司多年在气体分析领域中积累的丰富经验精心打造而成。该系统以HJ/T76-2017、HJ/T75-2017等相关标准规范为依据,采用抽取法对烟气进行处理,并采用NDIR或紫外差分检测技术对气态污染物进行分析,同时监测氧、温度、压力、流量、湿度等其他参数,并通过数据采集处理系统生成图表可将监测数据按照HJ/T212国标通讯协议,远传至各级环保部门。
系统采用标准化+定制化模块生产,防爆型可选,根据现场工况和技术要求进行灵活优化的配置,充分满足用户的需求。
FGMS®-CEMS200组成
•通过相关机构认证
•通过国家质量监督部门的计量认证,主要部件去的制造计量器具生产许可证
•通过环境保护部环境监测仪器质量检验监督中心的适用性检测和中环协环保产品认证
•通过欧盟SIL、CE认证
•优质的系统配置
•气体分析选用先进高精度分析仪,一台分析仪可同时对多个组分进行连续监测
•采用激光散射法对颗粒物进行监测
•温压流监测采用一体化配置,变送单元选用SIEMENS、ROSEMUONT等世界知名品牌
•根据环保要求,可从取样探头通入标准气,实现系统全程标定
•卓越的稳定性和可靠性
•整个系统采用防腐设计,保证系统长期可靠的运行
•有效的防堵措施,采用高压高频吹扫方式对探头进行清洗(反吹),防止烟气污染分析部件
•采用高效快速的制冷、排水部件,露点稳定,保证了系统测量的准确性
•气体分析仪采用镍铬丝光源,使用寿命长达十年
•气体分析仪零点自动校正,漂移可忽略
•易于维护便于操作
•采用模块化设计,可在现场完成模块更换工作,缩短仪器的维修时间
•系统具有自诊断、失控保护、故障报警等智能诊断和保护功能
•人机交互界面采用文本格式菜单式操作,简单、易懂
•系统的经济性
•气体分析仪器使用空气进行单点标定,减少了标准物质的用量
•系统不需要稀释气体,仅需探头吹扫气,使得仪表气的用量大大减少
•可扩展、测量,提高了整个系统的利用价值
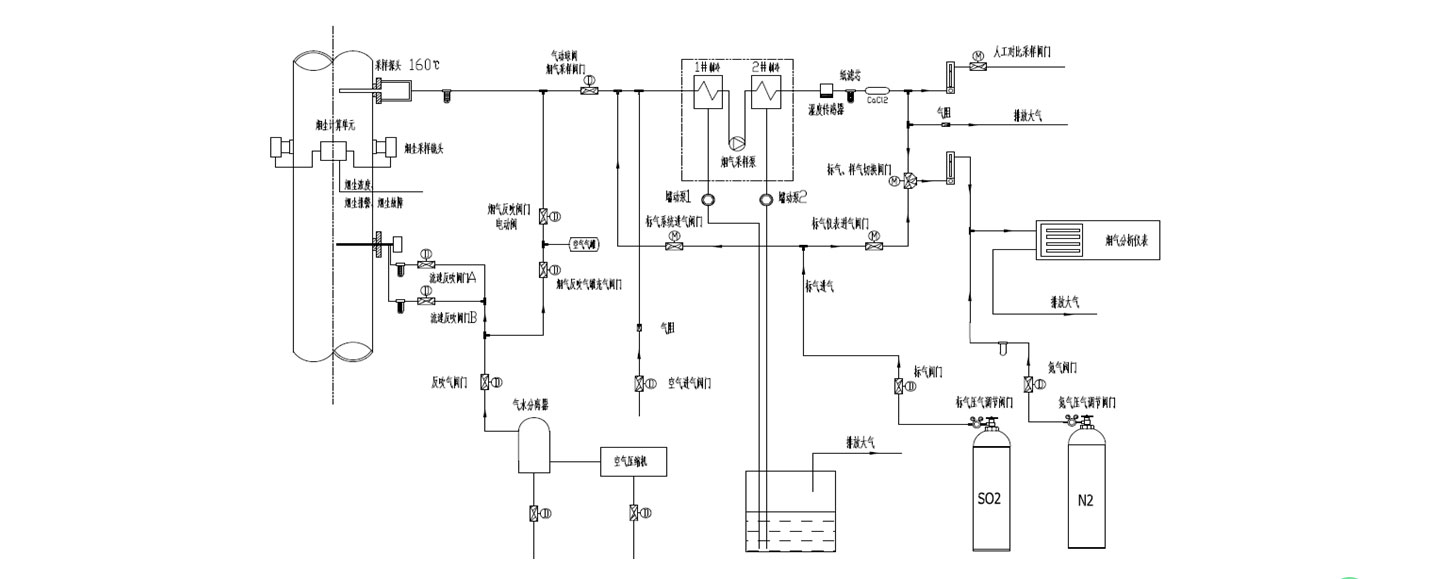
二级冷凝快速除水、降温
减少汽、水接触时间,降低 SO2 损耗。
气体室具有微伴热功能
避免透镜结露,减少透镜清洗周期。
多级过滤除水、除尘,可靠性高
核心器件和算法全部自主研发
核心器件包括光源、光谱仪、气体室、湿度模块、粉尘仪等全部自主 研发;DOAS 算法自主研发,系统具有较强的市场竞争力。
测量NOx浓度,更符合环保标准
通过NO2→ NO 转化器,测量NOx含量